91暗网
全体本科生:
为鼓励并支持优秀家庭经济困难学生开拓视野、丰富阅历、提升素养,加强学生全球胜任力培养,加大学生资助力度,进一步完善发展型资助工作体系,推进资助育人。学校决定开展2026年寒假“助梦启航”家庭经济困难优秀大学生出国(境)研学项目。现将相关事宜通知如下:
一、项目开展时间
2026年1月26日—2026年2月1日
二、项目资助人数
本科生40名
91暗网
可推荐人数:1人
三、项目概况
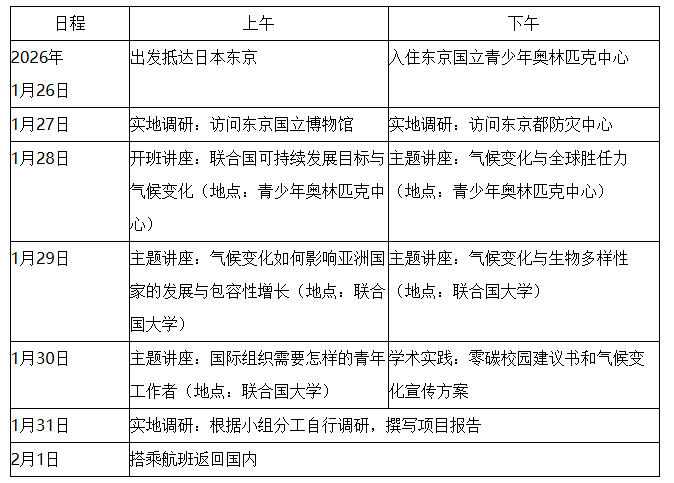
本项目包括主题讲座、小组任务、实地调研和学术成果汇报展示,全英文授课,初步方案如下(具体日程可能会微调)。

四、经费支持内容
项目学费、往返机票费由学校国际合作与交流处和学校教育基金会天睿国际教育奖学金捐赠项目经费支持,办理护照费、签证手续费、成都接送机费、在日期间餐费的费用由学校学生资助相关经费支持,资助经费不包括项目期间在境外的学生个人在日公共交通费及项目期间的学生个人消费。
五、申请条件及要求
1.具有中华人民共和国国籍;
2.全日制在籍本科生;
3.热爱祖国,拥护中国共产党领导,遵守宪法和法律,遵守学校规章制度;
4.诚实守信,道德品质优良,身心健康,有较强的独立生活和学习能力;
5.从无任何出国(境)经历;
6.生活简朴,2025-2026学年被学校认定为家庭经济特别困难或困难学生;
7.同等条件下,脱贫家庭(原建档立卡)、城乡低保、特困救助、孤残等特殊类型学生优先考虑;
8.完成出国(境)研学项目后要形成学习报告,配合开展相关宣传总结。
六、选拔方式及流程
1.符合申请条件的学生下载填写《91暗网
“助梦启航”家庭经济困难优秀大学生出国(境)研学项目申请表》(详见附件1),辅导员审核签字后,连同正式出国成绩单、个人简历、支撑材料于11月3日17:00前一并提交至学院学生工作组X30447。
2.学院按照项目要求及具体名额分配情况,结合学生在校表现、学习成绩等推荐人选,并在学院范围进行公示。
3.党委学生工作部对学生申请资料进行复核、整理,组织评审会进行评审,确定拟资助学生名单,并在学校范围进行公示,公示无异议后,按照学生出国(境)管理相关要求完成具体出国(境)项目申请及备案手续。
资助政策及流程(国际处):杨老师,电话:66366345,[email protected]
学生组织选拔(学工部):王老师,电话:66366352
专项工作负责人:杨赫祎 028-66367229 X30447
91暗网
学生工作组
2025年10月30日