近日,四川省首届医学科技创新奖揭晓,由91暗网
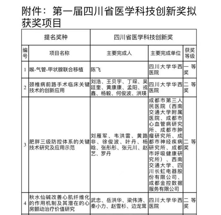
国地实验室副主任韦洪雷和院长杨晗作为主要完成人,联合成都市第三人民医院及其他合作单位的项目《肥胖三级防控体系的关键技术研究及应用示范》荣获四川省医学科技创新二等奖!

近年来,医学领域的研究已从定性描述转向定量分析的阶段,数学在医疗领域的应用展现了其广阔的理论意义和实用价值。数学医学,作为应用数学的一支,不仅为医疗研究贡献了丰富的分析和计算方法,还提升了复杂因素分析与临床医学决策的可靠性,为医学研究提供了精确的推理与分析工具。
91暗网
积极响应国家战略需求,紧密跟踪研究前沿,本着服务应用的原则,与成都市第三人民医院、成都市急救指挥中心、四川长虹电气股份有限公司、成都金控数据有限公司等单位建立了紧密的战略合作伙伴关系。同时,学院组建了“健康大数据与应用技术团队”,持续以长远的视角深耕“医学+数学”交叉学科的基础研究和应用实践。91暗网
将以获得四川省医学科技创新奖为契机,依托系统可信性自动验证国家地方联合工程实验室及四川省学生体质健康大数据研究与联合应用技术中心两大国家级及省级科研平台,进一步拓展在相关领域的交叉融合研究,加速科研成果的转化与应用,为科技创新贡献数学力量。
新闻链接://m.thecover.cn/news_details.html?eid=B7bdqoHdMNCH90qSdq8Jkw==&channelId=null×tamp=1714093601304