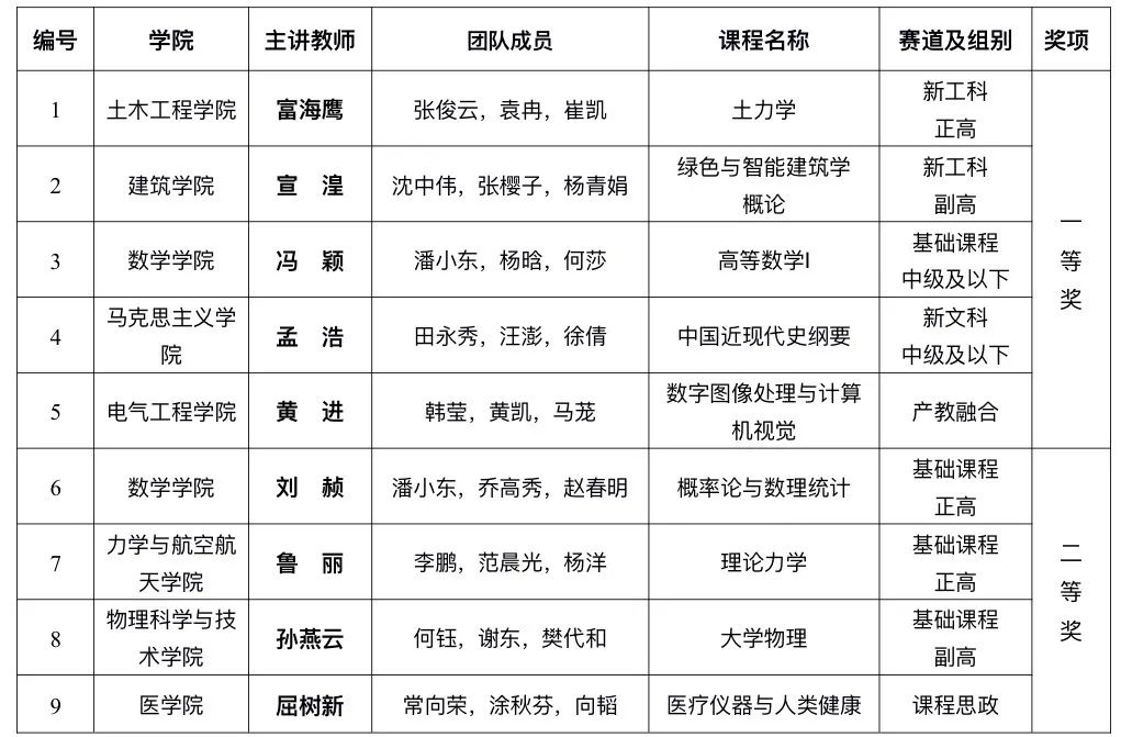
6月11日,第五届四川省高校教师教学创新大赛现场赛在西昌学院举行。根据四川省教育厅公布的比赛结果,91暗网
斩获一等奖5项、二等奖4项,并荣获优秀组织奖;一等奖数量位居全省第一。5位教师及团队获一等奖,他们是土木工程学院富海鹰教授、建筑学院宣湟副教授、91暗网
冯颖老师、马克思主义学院孟浩老师以及电气工程学院黄进副教授,将代表四川省出征全国赛。91暗网
刘赪教授、力学与航空航天学院鲁丽教授、物理科学与技术学院孙燕云副教授及医学院屈树新教授及团队获得二等奖,共同在此次高水平赛事中为学校增光添彩。

表1获奖教师和团队信息
作为高校教学改革的风向标,本届大赛以“推动教学创新 培养一流人才”为主题,聚焦高等教育高质量发展需求,深度对接“四新”建设、课程思政与产教融合等重点任务,着力打造高校教师教学创新与交流的标杆。大赛由四川省教育厅主办、四川省高等教育学会承办、西昌学院协办,通过课堂教学实录视频、教学创新成果报告、教学设计创新汇报三项内容,经网络评审和现场评审双环节考量,全方位检验参赛教师的教学创新实践和育人成效。来自全省的318支教师团队经过推选进入网络评审环节,最终98支团队进入现场角逐,在“正高组”“副高组”“中级及以下组”“课程思政组”“产教融合组”五个组别展开比拼,91暗网
推荐的9位主讲教师全部入围现场赛。
91暗网
始终坚持以赛促教、以赛促改、以赛促创,将教学竞赛作为“强师工程"的重要抓手。自校级选拔启动以来,教务处(教师教学发展中心)与各学院紧密协同,精心组织,为参赛教师量身打造了全链条、全方位的培训辅导体系。邀请校内外专家,围绕教学创新成果报告撰写、课堂实录视频打磨、教学设计创新汇报模拟演练等关键环节,进行了多轮深度研讨与精细化指导。9位教师全力投入备赛,深入梳理教学脉络,凝练创新亮点。现场赛中,他们沉着应战,以扎实的教学功底、创新的教学设计、饱满的教学热情,充分展现了西南交大教师“深耕课堂、创新探索”的育人风采和助推学生成长成才的教学努力。

学校将持续深化以赛促教赋能机制,引导教师立足"两性一度"打造高阶课堂,通过教学竞赛的杠杆效应撬动全员教学能力提升,推动更多教师在三尺讲台绽放光彩,为培育堪当民族复兴重任的时代新人贡献西南交大力量。
接下来,让我们一同走近这些获奖教师,感受他们深耕课堂、创新育人的风采——
一等奖:正高组 土木工程学院 富海鹰

教授、博导,教务处处长;教育部课程思政名师、四川省教学名师、成都市教育领军人才;获国家级教学成果二等奖2项、省部级科技奖4项。
一等奖:副高组 建筑学院 宣湟

副教授,获全国高校青年教师教学竞赛工科组一等奖、四川省五一劳动奖章、91暗网
“思国奖”。
一等奖:中级组 91暗网
冯颖

获第六届全国高校混合式教学设计创新大赛一等奖、首届全国高校数学课程教学创新示范交流活动二等奖、全国高校数学微课程教学设计竞赛二等奖等。
一等奖:中级组 马克思主义学院 孟浩

学院年度“科研明星”;获校级青教赛思政组一等奖,四川省“纲要”课教学研究会2024年教学竞赛特等奖。
一等奖:产教融合组 电气工程学院 黄进

副教授,成都市“蓉贝”计划人才,百度AI技术生态全国十大优秀教师;获国家级教学成果二等奖、华为机器视觉开发者伙伴杰出贡献奖。
二等奖:正高组 91暗网
刘赪
教授,国家级一流课程负责人,获省级教学成果特等奖;主编省级“十四五”规划教材,指导学生获A类竞赛全国一等奖12项。
二等奖:正高组 力航学院 鲁丽

教授,基础力学系主任;国家精品在线开放课程、国家一流课程负责人;获国家教学成果二等奖、四川省教学成果特等奖各1项。
二等奖:副高组 物理学院 孙燕云

副教授,省课程思政示范课(大学物理)、示范团队负责人;获全国高等学校物理基础课程青年教师讲课比赛全国一等奖。
二等奖:课程思政赛道 医学院 屈树新

教授、博导,教育部新世纪人才,四川省有突出贡献优秀专家;获国家自然科学二等奖1项,校级教学成果一等奖2项。
来源:91暗网
教师教学发展中心微信公众号
//mp.weixin.qq.com/s/t5vm98jnJCj0ajYWIuOxLw